首页
足球
英超
西甲
意甲
德甲
法甲
欧冠
中超
世界杯
篮球
NBA
CBA
直播
足球直播
篮球直播
录像
足球录像
篮球录像
集锦
足球集锦
篮球集锦
视频
英超
西甲
意甲
德甲
法甲
欧冠
中超
世界杯
球队
足球队
篮球队
赛事
足球联赛
篮球联赛
全部频道
球员
足球球员
篮球球员
篮球
NBA直播
CBA直播
足球
英超直播
西甲直播
意甲直播
德甲直播
法甲直播
欧冠直播
中超直播
世界杯直播
综合
搜索
视频
当前位置:
首页
CBA
CBA
发布时间:2026-04-24 18:38:12
浙江浙商证券VS天津先行者
2026-04-24 19:35:00
类型:篮球直播
四川丰谷酒业VS浙江稠州金租
2026-04-24 19:35:00
类型:篮球直播
北京北汽VS吉林长白山恩都里
2026-04-24 19:35:00
类型:篮球直播
山西汾酒VS南京天之蓝
2026-04-24 19:35:00
类型:篮球直播
山东高速VS上海久事
2026-04-24 19:35:00
类型:篮球直播
广州朗肽海本VS深圳马可波罗
2026-04-24 19:35:00
类型:篮球直播
江苏肯帝亚VS辽宁本钢
2026-04-24 19:35:00
类型:篮球直播
青岛崂山啤酒VS新疆伊力特
2026-04-24 19:35:00
类型:篮球直播
宁波町渥VS北京控股
2026-04-24 19:35:00
类型:篮球直播
福建晋江文旅VS广东东阳光
2026-04-24 19:35:00
类型:篮球直播
2011年的今天:朱芳雨成CBA历史最年轻的季后赛2000分先生
2026-04-24 18:00:00
直播吧4月20日讯 2011年的今天,朱芳雨成CBA历史最年轻的季后赛2000分先生。CBA联赛季后赛的历史上,朱芳雨是最具代表性的球员之一,不
类型:CBA
翟晓川谈出场数即将超越易建联:希望继续保持 能为首钢继续奋斗
2026-04-24 18:00:00
类型:CBA
经纪人:麦考尔对广东很有归属感 他的第二个孩子即将在广州出生
2026-04-24 18:00:00
类型:CBA
2026-04-24 18:00:00
直播吧4月24日讯 CUBAL大学生篮球联赛西南赛区,云南师大对阵西藏民大。比赛开始,司家旗补篮为西藏民大开局,但随后球队突然断电,陈治
类型:CBA
媒体人:威廉姆斯尺寸更大射程更远 但未能用表现打动广厦教练组
2026-04-24 18:00:00
直播吧4月24日讯 根据此前的报道,广厦男篮重新注册了贾卡尔·桑普森,取消了马利克·威廉姆斯的注册。媒体人@球圈赵探长发文谈到了
类型:CBA
2026-04-24 18:00:00
直播吧4月24日讯 CUBAL一级联赛西南赛区,湖南师大今日对阵中南大学。比赛上来,两队短暂拉锯后湖南师大利用一波6-0的小高潮取得领先
类型:CBA
鲁媒:克里斯的伤情恢复不错 但是并未完全康复
2026-04-24 18:00:00
直播吧4月24日讯 今天,山东广播电视台体育频道体育新闻主编夏晓司在社媒上谈到了山东男篮大外援克里斯。夏晓司在个人微博上写道:“
类型:CBA
拉科塞维奇:广东拥有超棒的球迷群体 对加入球队感到超级兴奋
2026-04-24 18:00:00
类型:CBA
许利民:北京篮球一定会记住贝利的贡献 希望他一切都很好
2026-04-24 18:00:00
类型:CBA
媒体人:中国女篮的这种长集训时间 等于逼女篮球员到海外打球
2026-04-24 18:00:00
直播吧4月24日讯 NBL1联赛墨尔本老虎女篮官方宣布,中国球员陈明伶加盟球队。媒体人朱彦硕发文写道:“中国女篮这种集训时间,等于逼女
类型:CBA
媒体人:广东新援有机动性 广厦保持阵容稳定 深圳强化了防守硬度
2026-04-24 18:00:00
直播吧4月24日讯 媒体人付政浩发文谈到了各队的外援注册情况。原文如下:CBA外援注册已于今天上午10点截止。 卫冕冠军浙江广厦取消
类型:CBA
曾凡博:去年腰一断 整个身体的劲就泄了 身体现在并没有完全好
2026-04-24 18:00:00
类型:CBA
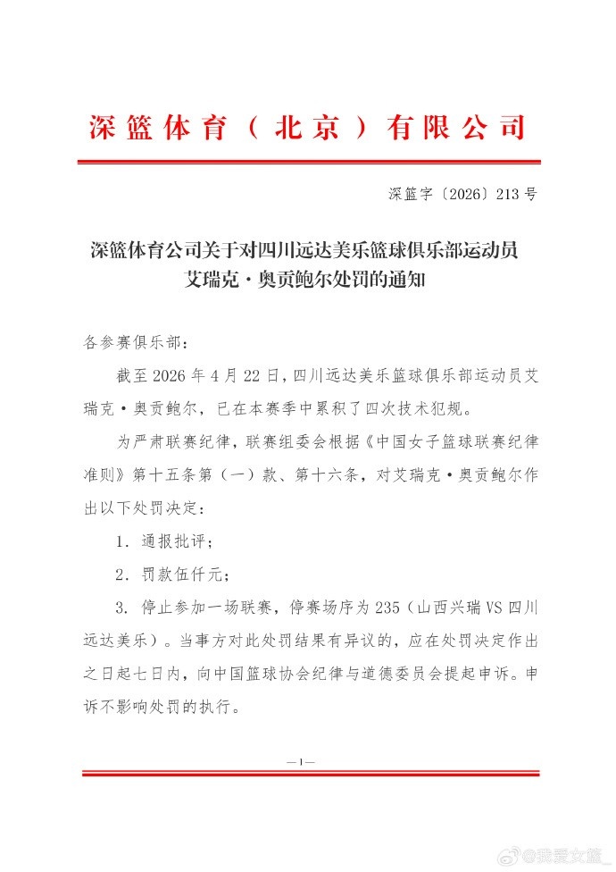
官方!四川女篮外援奥贡鲍尔被禁赛 将缺席WCBA总决赛G5
2026-04-24 18:00:00
深篮体育发文确认,四川女篮外援艾瑞克-奥贡鲍尔在本赛季累积了四次技术犯规,将被处以伍仟元的罚款和禁赛。这意味着她将无缘4月25日
类型:CBA
李群:需要重新认知高质量训练 中国有机会成为世界篮球强队
2026-04-24 18:00:00
类型:CBA
许利民:不受谣言影响 老队员都会发照片给我 要看他们有没有吃饭
2026-04-24 18:00:00
类型:CBA
3711
1
2
3
4
5
6
7
8
9
10
下一页
尾页
最新资讯
中超第7轮官方最佳候选:张稀哲、姚浩洋、陈泽仕、李昊等8人
热度爆棚!超10万人预约,闽超厦门队主场首秀5月1日开赛
中超第8轮转播计划:CCTV5直播京津德比,CCTV16直播海港vs三镇
穆斯卡特:赛事比较密集,我们想像上一轮下半场一样踢出攻击性
高嘉润 生日快乐
萨里奇,欢迎回家!4.26青春足球场,老友相见不说再见
哈登季后赛第9次单场至少8失误!追平魔术师并列历史第二!
云南玉昆比赛日 中超联赛第8轮 大连英博vs云南玉昆 4月26日19:35
税前年薪2480万欧!米体:意大利如果想请瓜帅,就需要赞助商帮助
奇葩赛制!队报:荷乙邓伯什末轮需输球,才更有可能踢升级附加赛
最新录像
4月20日 意甲第33轮 尤文图斯对阵博洛尼亚 完整视频
4 月20 日 法甲第30 轮 巴黎圣日耳曼vs 里昂 完整视频
4月20日 德甲第30轮 门兴格拉德巴赫对阵美因茨 完整视频
4月20日 意甲第33轮 比萨vs热那亚 完整视频
4月20日 英超第33轮 曼城VS阿森纳 完整视频
4月20日 德甲第30轮 拜仁慕尼黑对阵斯图加特 完整视频
4月20日 法甲第30轮 斯特拉斯堡对阵雷恩 完整视频
4月20日 法甲第30轮 梅斯vs巴黎FC完整视频
4月20日 亚冠第二级四分之一决赛 迪拜祈祷者对阵利雅得胜利 完整视频
4月20日 德甲第30轮 弗莱堡对阵海登海姆 完整视频
最新集锦
04月16日 沙特联第29轮 利雅得胜利vs达曼协作 全场录像回放
04月16日 欧冠1/4决赛 拜仁慕尼黑vs皇家马德里 全场录像回放
04月15日 U20女足亚洲杯半决赛 中国女足U20vs日本女足U20 全场录像回放
04月22日 中超第7轮 上海申花vs青岛海牛 全场录像回放
04月23日 亚冠二级半决赛 利雅得胜利vs多哈国民 全场录像回放
04月14日 亚冠精英联赛1/8决赛 利雅得新月vs多哈萨德 全场录像回放
04月05日 中超第4轮 天津津门虎vs上海申花 全场录像回放
04月05日 法甲第28轮 昂热vs里昂 全场录像回放
04月23日 法甲第26轮 巴黎圣日耳曼vs南特 全场录像回放
04月05日 意甲第31轮 克雷莫内塞vs博洛尼亚 全场录像回放
热门TAG
足球
篮球
英超
西甲
NBA
德甲
意甲
中国足球
法甲
拜仁慕尼黑
皇家马德里
湖人
巴塞罗那
中国篮球
欧冠
CBA
中超
巴黎圣日耳曼
勇士
利物浦
阿森纳
曼城
五洲
转载
开拓者
马德里竞技
曼联
詹姆斯
尤文图斯
火箭
快船
AC米兰
转会
切尔西
国际米兰
国家队
库里
热刺
梅西
迈阿密国际
马刺
姆巴佩
太阳
追梦
伦纳德
杨瀚森
罗马
杜兰特
东契奇
多特蒙德